Search RFC: |                                     
Please support my efforts by ADVERTISING!
About | Sitemap | Homepage Archive
Serving a Pleasant Blend of Yesterday, Today, and Tomorrow™
Vintage Magazines
Electronics World
Popular Electronics
Radio & TV News
QST | Pop Science
Popular Mechanics
Radio-Craft
Radio-Electronics
Short Wave Craft
Electronics | OFA
Saturday Eve Post
Alliance Test | Isotec
Please Support My Advertisers!
RF Cafe Sponsors
Aegis Power | Centric RF | RFCT
Empwr RF | Reactel | SF Circuits

Formulas & Data

Electronics | RF
Mathematics
Mechanics | Physics


Calvin & Phineas

kmblatt83@aol.com

Resources

Articles, Forums, Radar
Magazines, Museum
Radio Service Data
Software, Videos


Artificial Intelligence

Entertainment

Crosswords, Humor Cogitations, Podcast
Quotes, Quizzes

Parts & Services

1000s of Listings

        Software:

Please Donate
RF Cascade Workbook | RF Symbols for Office
RF Symbols for Visio | RF Stencils for Visio
Espresso Engineering Workbook <--free
Johanson Technology Prototyping Kit - RF Cafe

Homepage Archive - January 2024 (page 2)

See Page 1 | 2 | 3 | 4 | of the January 2024 homepage archives.

Sunday the 14th

Electronics Theme Crossword Puzzle for January 14th

Electronics Theme Crossword Puzzle for January 14, 2024 - RF CafeThis custom RF Cafe electronics-themed crossword puzzle for January 14th contains only clues and terms associated with engineering, science, physical, astronomy, mathematics, chemistry, etc., which I have built up over more than two decades. Being the 14th day, words containing the letter "N" are marked with an asterisk (*). Many new words and company names have been added that had not even been added to the world's technical lexicon when I started in the year 2002. As always, this crossword contains no names of politicians, mountain ranges, exotic foods or plants, movie stars, or anything of the sort unless it/he/she is related to this puzzle's technology theme. You might, however, encounter the name of a movie star like Hedy Lamarr or a geographical location like Tunguska, Russia, for reasons which, if you don't already know, might surprise you. The technically inclined cruciverbalists amongst us will appreciate the effort. A full list of all RF Cafe crosswords is at the page bottom. Enjoy!

Get Your Custom-Designed RF Cafe Gear!

Custom-Designed RF-Themed Cups, T-Shirts, Mouse Pads, Clocks (Cafe Press) - RF CafeThis assortment of custom-designed themes by RF Cafe includes T-Shirts, Mouse Pads, Clocks, Tote Bags, Coffee Mugs and Steins, Purses, Sweatshirts, Baseball Caps, and more, all sporting my amazingly clever "RF Engineers - We Are the World's Matchmakers" Smith chart design. These would make excellent gifts for husbands, wives, kids, significant others, and for handing out at company events or as rewards for excellent service. My graphic has been ripped off by other people and used on their products, so please be sure to purchase only official RF Cafe gear. I only make a couple bucks on each sale - the rest goes to Cafe Press. It's a great way to help support RF Cafe. Thanks...

Friday the 12th

Carl & Jerry: The Electronic Bloodhound

Carl & Jerry: The Electronic Bloodhound, November 1964 Popular Electronics - RF CafeAn Internet search for a perchlorethylene (PCE) detector made by Honeywell in the 1960s turned up nothing other than a reference to this John T. Frye Carl & Jerry article in Popular Electronics magazine. PCE is a toxic substance which was formerly (and possibly still is) used in the clothes dry cleaning business and as a degreaser. The substance is central to this "The Electric Bloodhound" technodrama in the September 1964 issue of PE magazine. In his typical style, Mr. Frye uses these stories as a teaching medium while entertaining with the exploits of a couple teenaged electronics junkies who by now are in college studying electrical engineering. This time, Jerry is in the lab admiring a new type of detector that monitors the concentration of certain particulates in the air, and sound an alarm if it exceeds a defined level. By an incredible coincidence, while explaining its operational principle to Carl, that device proves to be useful in collaring a thief...

Men Who Have Made Radio: J. C. Maxwell

Men Who Have Made Radio: J. C. Maxwell, May 1930 Radio-Craft - RF CafeJames Clerk Maxwell's inception of the theory of electromagnetic radiation is compared in this 1930 Radio-Craft magazine article to if Christopher Columbus had conceptualized the existence of America and mapped its features based solely on observations of how the known oceans and land masses interacted. I have always been amazed at the ability of people who formulate entirely new theories of science, finance, medicine, etc., and manage to detail and support their ideas with hard data and mathematics. Einstein did so with relativity, Dalton did so with atomic structure, Darwin did so with evolution, Pasteur did so with germ theory; the list is long. There are lots of geniuses out there, but a relative few change the world.

The Life and Times of a Recovering Disc Jockey

The Life and Times of a Recovering Disc Jockey (Jim Quinn Warroom) - RF CafeRadio talk show hosts are a dime a dozen, and prior to readily available streaming services on the Internet, most never had a reach beyond the over-the-air reception range of the local radio station. In the early days of talk radio, AM was almost exclusively the domain of the craft. As its popularity increased, FM channels began picking it up because a lot of advertising money followed popular hosts. Rush Limbaugh, of course, was responsible for resurrecting the nearly dead format and motivating many imitators, many of whom have gone on to build loyal listeners. While living in Erie, PA, I discovered a guy named Jim Quinn broadcasting on WPGB out of Pittsburgh along with his sidekick, Rose Tennet. New station ownership replaced them with a sports show (which bombed). Being a multi-decade entrepreneur in the radio business, Quinn contracted with WYSL in Rochester, NY, to air his Quinn in the Morning show. Rose, now a professional podcaster, did an interview with Quinn in a piece titled "The Life and Times of a Recovering Disc Jockey." This Rumble video is the story of his 60+ years in the radio business, and runs like a highly motivational TED Talk...

DOW Might Help Industry Reach Zettascale

DOW Might Help Industry Reach Zettascale - RF Cafe"We are reaching - or have reached - the limits of electrical signaling and data transfer in hyperscale/HPC data center and supercomputing environments. AI and ML workloads are growing exponentially and pushing the physical capabilities of standard electrical interconnects. Transmission rates of 400G and 800G within data centers are becoming well-established within HPC environments and will replace all 100G and 200G interfaces within the next several years. Innovators have in recent years turned to optical I/O to address these challenges, primarily because beyond 400G, the power needed to drive electrical signals to a fiber optic interface will become unsustainable. A new polymer-wire–based solution, known as direct optical wiring (DOW), is now commercially available and is meeting this objective. Similar to metal wire bonding in electronics, DOW polymer wires range from 100 nm to 100 µ in length and serve as a replacement for lens-based optical connections between light source and fiber facet. The technology has already been proven in the consumer electronics space and is now being applied to 800G pluggable modules for hyperscale and supercomputing applications. Multimode-based optical interconnects..."

Electrochemistry Quiz

Electrochemistry Quiz, March 1966 Popular Electronics - RF CafeA lot of RF Cafe visitors might not be familiar with some of the electronic devices presented in this Electrochemistry Quiz by Popular Electronics magazine's resident quizmaster, Robert Balin (a big list of his other quizzes is at the bottom of the page). Since some of these items are not in the most recognizable packaging format, I offer my assistance to help assure your ultimate success. A is a photocell, B is an early type of rectifier, C is a varistor, D is a cathode ray tube (CRT), E is an electrolytic capacitor, F is a heated cathode in a vacuum tube, G is a flashlight battery, H is an early receiver crystal detector, I is a magnetic audio recording tape, and J is phonograph cartridge. I scored 60% - sad...

RF & Electronics Symbols for Office™

RF & Electronics Schematic & Block Diagram Symbols for Office™ r2 - RF CafeIt was a lot of work, but I finally finished a version of the "RF & Electronics Schematic & Block Diagram Symbols"" that works well with Microsoft Office™ programs Word™, Excel™, and Power Point™. This is an equivalent of the extensive set of amplifier, mixer, filter, switch, connector, waveguide, digital, analog, antenna, and other commonly used symbols for system block diagrams and schematics created for Visio™. Each of the 1,000 or so symbols was exported individually from Visio in the EMF file format, then imported into Word on a Drawing Canvas. The EMF format allows an image to be scaled up or down without becoming pixelated, so all the shapes can be resized in a document and still look good. The imported symbols can also be UnGrouped into their original constituent parts for editing. Check them out!

Many Thanks to Exodus Advanced Communications for Their Support

Exodus Advanced Communications - RF CafeExodus Advanced Communications is a multinational RF communication equipment and engineering service company serving both commercial and government entities and their affiliates worldwide. Power amplifiers ranging from 10 kHz to 51 GHz with various output power levels and noise figure ranges, we fully support custom designs and manufacturing requirements for both small and large volume levels. decades of combined experience in the RF field for numerous applications including military jamming, communications, radar, EMI/EMC and various commercial projects with all designing and manufacturing of our HPA, MPA, and LNA products in-house.

Thursday the 11th

Old and New Mathematical Puzzles

Old and New Mathematical Puzzles, 1978 Old Farmer's Almanac - RF CafeMany of the sets of puzzles and riddles from earlier Old Farmer's Almanacs (OFA) were very different from the ones appearing beginning in the mid 1970s. The newer ones are much more concise in the problem statement and do not require the reader to be privy to what were often esoteric. 1978, the year of this "Old and New Mathematical Puzzles" collection, will be comfortably approachable even by today's standards. In the early 2000s, OFA began publishing more numbnutty puzzles that were very sophomoric. Then for a couple years they published none at all. That's about the time I stopped my multi-decade practice of buying the OFA every year. I probably haven't bought one in 15 years. Sad, but true. Although not a farmer, I always enjoyed reading the monthly astronomical (not astrological) data on sunrise/sunset, moon phases, etc., weather forecasts, historical events on the calendar pages, and there was often interesting articles on a wide variety of topics. The last time I thumbed through an OFA while standing in line at Walmart, it was filled airhead social behavior and multicultural claptrap. Robert Thomas would probably roll over in his grave (to use a trite saying) if he knew what has happened to his fine almanac...

PCB Manufacturability Analysis Software by NEXTPCB

DFM PCB Manufacturability Analysis Software by NEXTPCB - RF CafeDFM is a FREE PCB Manufacturability Analysis Software Tailored by NEXTPCB for Engineers NEXTPCB is one of the most professional PCB manufacturers, has specialized in the PCB and assembly industry for over 15 years. NextPCB dealt with hundreds of and thousands of engineering problems of PCB, and we know that engineers are troubled by high-cost prices, and too much time in product communication. We, NEXTPCB, hope that we could use our experience and profession to stimulate the development of PCB industry and more importantly and realistically, to improve the efficiency of the process of a PCB file to a PCB product. Therefore, we created the DFM to help engineers to build a low-cost and high-efficiency PCB project. With just one click, you can unearth hidden problems of design in Gerber files and PCB files, and get an optimization plan that combines design and manufacturing...

Modulating Class "C" Amplifiers

Modulating Class "C" Amplifiers, December 1944 Radio News - RF CafeOnce frequency modulation (FM) began making inroads in the commercial radio broadcast world, it wasn't long until the pundits were writing eulogies for amplitude modulation (AM). There was/is no denying the superiority of FM in terms of both natural (QRN; e.g., lightning, static, arcing contacts) and manmade (QRM; e.g., another radio, Wi-Fi, cellular) interference, but there was already a large installed base of AM radio receivers (and broadcast transmitters) that satisfied their owners' expectations for listening to news, ball games, music, and the well-established repertoire of drama and comedy shows. FM radios were generally more expensive to manufacture, operate, and repair than AM - at least early on, especially since typically FM sets included AM as well. This particular article from a 1944 issue of Radio News magazine discusses class C amplifiers, which is a mode of operation where the circuit is conducting for less than 180° (half a cycle) when a sinewave is applied. When properly implemented, class C operation is more efficient than class A (360° conduction) or class B (180° conduction), or class AB (180° to <360° conduction). The principles are the same whether vacuum tubes or transistors are used...

Terahertz Amplifier for 6G Communications

Terahertz Amplifier for 6G Communications - RF Cafe"A team of researchers, led by Professor Hyong-Ryeol Park from the Department of Physics at UNIST has introduced a technology capable of amplifying terahertz (THz) electromagnetic waves by over 30,000 times. This breakthrough, combined with artificial intelligence (AI) based on physical models, is set to revolutionize the commercialization of 6G communication frequencies. Collaborating with Professor Joon Sue Lee from the University of Tennessee and Professor Mina Yoon from the Oak Ridge National Laboratory, the research team successfully optimized the THz nanoresonator specifically for 6G communication using advanced optimization technology. The research findings have been published in the online version of Nano Letters. By integrating AI learning, based on a physical theoretical model, the team has enabled the efficient design of THz nanoresonators on personal computers, a process that was previously time-consuming and demanding even with supercomputers..."

Philco Model 59 Midget Superhet Receiver

Philco Model 59, 4-Tube A.C. Midget Superheterodyne Receiver Radio Service Data Sheet, April 1936 Radio-Craft - RF CafeThis Radio Service Data Sheet from a 1936 issue of Radio-Craft magazine covers the Philco Model 59, 4-tube AC Midget superheterodyne receiver. Evidently there were at least three versions of this, a tabletop radio, a compact tabletop model (59C), and an "Owl's Eye" model (59S). I'm not sure what the difference is. Most - if not all - electronics servicemen had subscriptions to these magazines because they were a ready source of not just these service sheets, but because of the extensive articles offering advice on servicing radios and televisions. In fact, many electronics manufacturers had a policy of supplying service data only to bona fide shops. A large list is included at the bottom of the page of similar documents from vintage receiver schematics, troubleshooting tips, and alignment procedures. They were originally published in magazines like Radio-Craft, Radio and Television News, Radio News, etc. I scan and post them for the benefit of hobbyists who restore and service vintage electronics equipment...

RF & Electronics Stencils for Visio

RF & Electronics stencils for Visio r4 - RF CafeWith more than 1000 custom-built stencils, this has got to be the most comprehensive set of Visio Stencils available for RF, analog, and digital system and schematic drawings! Every stencil symbol has been built to fit proportionally on the included A-, B-, and C-size drawing page templates (or use your own page if preferred). Components are provided for system block diagrams, conceptual drawings, schematics, test equipment, racks (EIA 19", ETSI 21"), and more. Test equipment and racks are built at a 1:1 scale so that measurements can be made directly using Visio built-in dimensioning objects. Page templates are provided with a preset scale (changeable) for a good presentation that can incorporate all provided symbols...

Wednesday the 10th

U.S. Alchemists Make Gold

U.S. Alchemists Make Gold, March 1948 Popular Science - RF CafeRadiochemist? That's a new term in my lexicon. Reading through this 1948 Popular Science magazine "U.S. Alchemists Make Gold" article, I was thinking it could have been a chapter out of one of the old Tom Swift novels (of which I have read many), by Victor Appleton. In one of the stories, Tom invented a new highly fissionable element he named "swiftonium," but it was not located above uranium in the Periodic Table, so obviously not possible since all the slots of naturally occurring elements from 1 (helium) through 92 (uranium) were filled. An element's atomic number is defined solely by the number of protons in its nucleus, and there can be no fractional elements. If this had been an April edition, then I might suspect it was a story for "fools." Swiftonium was just a bit of science fiction Tom Foolery (see what i did there?). Alchemy is not necessarily creating new elements but converting one element into another. Of course we know that can be done via fission and fusion, or by allowing a radioactive element to naturally decay, but alchemists sought to control the process by simple means...

Radio Amateur Course - Alternating Current

Radio Amateur Course - Alternating Current, September 1935 Short Wave Craft - RF CafeAuthor George Shuart published this first of a multipart series of basic electronics theory in the September 1935 issue of Short Wave Craft magazine. He began with alternating current and the familiar analogy to various forms of mechanical oscillations, specifically, waves on the surface of water when agitated in a sinusoidal manner. Translating a point on a rotating disc into a time-varying plot is also demonstrated. His transformer analogy of voltage and current ratios as a function of power conservation between primary and secondary windings uses a hydraulic system that exploits a mechanical advantage...

Intel to Leapfrog Chipmaking Competitors

Intel to Leapfrog Chipmaking Competitors - RF Cafe"For the past five years, Intel has lagged behind Taiwan Semiconductor Manufacturing Co. and Samsung in advanced chip manufacturing. Now, in an attempt to regain the lead, the company is making a bold - and risky - move, introducing two novel technologies in its desktop and laptop Arrow Lake processor, due out in late 2024. Intel hopes to leapfrog its competitors with new transistor technology and a power-delivery system that would be the first of its kind. Over the past two decades, Intel has led the field in making key changes to the transistor architecture, says Chris Auth, Intel's vice president of technology development and director of advanced transistor development. The company's chip production, however, has a more checkered past: In 2018, Intel couldn't deliver its first 10-nanometer CPU on time, and manufacturing of the chip was postponed a year, creating a shortage of CPUs made using its 14-nm technology..."

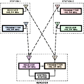
Amateur 2-Meter FM Repeaters

Amateur 2-Meter FM Repeaters, May 1973 Popular Electronics - RF CafePrior to the advent of earth-orbiting satellites, very long range communications like between continents was dependent on the state of the various ionosphere levels. There is never a completely predictable "open" channel from point A to point B. A satellite repeater, however, while not always in a position to be within view of both points, at least is predictable based on a published ephemeris of times and positions. The first OSCAR (Orbiting Satellite Carrying Amateur Radio), now governed by AMSAT, was launched in December of 1961. This 1973 article in Popular Electronics magazine mentions OSCAR 6, which was launched in October 1972...

RF Cascade Workbook

RF Cascade Workbook - RF Cafe RF Cascade Workbook is the next phase in the evolution of RF Cafe's long-running series, RF Cascade Workbook. Chances are you have never used a spreadsheet quite like this (click here for screen capture). It is a full-featured RF system cascade parameter and frequency planner that includes filters and mixers for a mere $45. Built in MS Excel, using RF Cascade Workbook 2018 is a cinch and the format is entirely customizable. It is significantly easier and faster than using a multi-thousand dollar simulator when a high level system analysis is all that is needed. An intro video takes you through the main features...

Thanks Again to LadyBug Technologies for Continued Support!

LadyBug Technologies RF Power Sensors - RF CafeLadyBug Technologies was founded in 2004 by two microwave engineers with a passion for quality microwave test instrumentation. Our employees offer many years experience in the design and manufacture of the worlds best vector network analyzers, spectrum analyzers, power meters and associated components. The management team has additional experience in optical power testing, military radar and a variety of programming environments including LabVIEW, VEE and other languages often used in programmatic systems. Extensive experience in a broad spectrum of demanding measurement applications. You can be assured that our Power Sensors are designed, built, tested and calibrated without compromise.

Tuesday the 9th

Mail for McCahill

Mail for McCahill, March 1965 Mechanix Illustrated - RF CafeTom McCahill was Mechanix Illustrated (MI) magazine's automotive guru from the late 1940s through the early 1970s. He sometimes wrote for other magazines such as Popular Mechanics as well, but was best known for his testing and review of new car models, and for his witty - sometimes biting - question and answer column in MI. When I first began reading his "Mail for McCahill" works, I thought he was too haughty and abrupt with some readers, but then realized the responses were a clever and often humorous reply to someone's misinformed, snarky, or plain old stupid question. The one about the psychologist is a good illustration. His self-deprecating remark offsets what was probably an insulting insinuation by the reader. In fact, Mr. McCahill was very knowledgeable of engines, transmissions, suspensions, frameworks, pricing, model features, etc. Naturally, some of his opinions reflected a personal bias in certain areas, and that could earn him the scorn of dissenters. I find it to be entertaining and educational reading...

Fundamentals of Electromagnetic Compliance

Fundamentals of Electromagnetic Compliance - RF Cafe"Everyone enjoys the advantages of electronic devices and gadgets becoming smaller, lighter, and faster while providing longer battery life and ever-improving processing ability. Smaller devices require smaller electronic components - an advantage in reducing electromagnetic interference (EMI). However, a compact design also means smaller spacing between components, circuit traces, and enclosures, which can lead to increased field interactions, current loops, ground loops, crosstalk, and other potential sources of EMI. We benefit from the convenience of televisions, cell phones, digital tablets, notebook computers, and IoT devices, all operating at the same time while appliance motors, lights, fans, and HVAC units are operating in the background to keep us comfortable. With multiple electrical and wireless electronic devices operating at the same time, signals must remain reliable in electromagnetically noisy environments. The rapid growth of the electric vehicle (EV) and hybrid electric vehicle (HEV) market raises new electromagnetic compatibility (EMC) concerns as high-voltage batteries and chargers see increased use. High-voltage and high-frequency automotive electronics, if not properly designed, can lead to EMC compliance headaches..."

Men Who Have Made Radio - E. F. W. Alexanderson

Men Who Have Made Radio - E. F. W. Alexanderson, September 1930 Radio-Craft - RF CafeThe name Ernst Frederick Werner Alexanderson (1878-1975) might not seem overly familiar to you, but he is credited with designing the first high frequency alternator for transmitting longwave audio modulation over long distances. His device preceded the spark and arc type transmitters that infamously spewed harmonics and noise all over the spectrum and were therefore a great nuisance when broadcast at high power levels. It was a relatively (for the time) narrowband scheme that permitted more stations to be co-located in a given service area. He went on the develop one of the first successful television projectors as well. Read a short biography on Mr. Alexanderson in the "Men Who Have Made Radio" series by 1930 edition of Radio-Craft magazine...

Minuteman III ICBM: No One Left Who Understands Them

Minuteman III ICBM: No One Left Who Understands Them - RF CafeThis doesn't bode well. "The aging Minuteman III intercontinental ballistic missiles that have formed the land-based leg of the nation's nuclear deterrent triad for half a century can no longer be upgraded and require costly replacements, Adm. Charles Richard, head of U.S. Strategic Command, said Tuesday. 'Let me be very clear: You cannot life-extend the Minuteman III,' he said of the 400 ICBMs that sit in underground silos across five states in the upper Midwest. 'We can't do it at all. ... That thing is so old that, in some cases, the drawings don't exist anymore,' Richard said in a Zoom conference sponsored by the Defense Writers Group. Where the drawings do exist, 'they're like six generations behind the industry standard,' he said, adding that there are also no technicians who fully understand them. 'They're not alive anymore.' 'I don't understand, frankly, how someone in a think tank, who actually doesn't have their hands on the missile looking at the parts, the cables, all of the pieces inside' can make judgments on the way forward..."

A New English All-Metal Tube

A New English All-Metal Tube, August 1933 Radio-Craft - RF CafeThis 1933 Radio-Craft magazine article is typical of the much-hyped (at the time) all-metal vacuum tubes in the mid 1930s. Their British proponents predicted glass-encased tubes would quickly become obsolete once everyone realized how the added expense of metal encasement would easily be offset by the many advantages offered by metal tubes. Like so many grand new innovations with fantastic promises, this one never quite panned out. Metal tubes have/had their place in certain applications, but turned out not to be the panacea hoped for. Undeniably, superior noise immunity and greater ruggedness and thus reliability are features difficult to replicate in glass tubes, but not all tubes needed such perfection. If you are interested in the history of metal tubes, then check out this article which was later referenced in an October 1935 piece where it says, "Several years ago, an English company started to manufacture wholly metallic tubes in which practically no glass was used except in connection...

Promote Your Company on RF Cafe

Sponsor RF Cafe for as Little as $40 per Month - RF CafeBanner Ads are rotated in all locations on the page! RF Cafe typically receives 8,000-15,000 visits each weekday. RF Cafe is a favorite of engineers, technicians, hobbyists, and students all over the world. With more than 17,000 pages in the Google search index, RF Cafe returns in favorable positions on many types of key searches, both for text and images. Your Banner Ads are displayed on average 280,000 times per year! New content is added on a daily basis, which keeps the major search engines interested enough to spider it multiple times each day. Items added on the homepage often can be found in a Google search within a few hours of being posted. If you need your company news to be seen, RF Cafe is the place to be...

Monday the 8th

Midwest Television

Midwest Television, December 1950 Mechanix Illustrated - RF CafeThe 1951 line of Midwest televisions are out, with the latest technical innovations that will make you the envy of the neighborhood! A 19½" picture was a big deal*, even if it was only black and white (B&W). The only thing related to color TV at the time was the 4-color catalog offered in the ad. A well-heeled buyer could opt for a combination TV, phonograph, and radio version, all contained within a beautiful authentic wooden cabinet. No prices were given. I never realized that unsynchronized sound and picture was a problem with television, but evidently solving the problem was worth noting in this full-page advertisement for the December 1950 edition of Mechanix Illustrated magazine. Given that the audio and video were part of the same frame of the analog signal, it is hard to imagine how they could become out of synch. Come to think of it, though, it is hard to imagine how the audio and video of my DVD movies can be out of synch, but it sometimes happens...

Anatech Electronics Intros 3 Filters for January

Anatech Electronics Intros 3 New Filter Models for January 7, 2024 - RF CafeAnatech Electronics offers the industry's largest portfolio of high-performance standard and customized RF and microwave filters and filter-related products for military, commercial, aerospace and defense, and industrial applications up to 40 GHz. Three new filters have been announced for January 2024: a Wi-Fi cavity filter having a 5510 MHz center frequency and a passband bandwidth of 20 MHz, a multi-operator combiner covering 806-894 MHz / 902-960 MHz and inband ripple of 0.8 dB, and a crystal bandpass filter having a center frequency of 70 MHz and a 3dB bandwidth of 21 kHz. Custom RF power filter and directional couplers designs can be designed and produced with required connector types when a standard cannot be found, or the requirements are such that a custom approach is necessary...

Men Who Have Made Radio: Heinrich Hertz

Men Who Have Made Radio: Heinrich Hertz, February 1930 Radio-Craft - RF CafeFifth in the "Men Who Have Made Radio" series, Heinrich Hertz is honored here for giving mankind what author Hugo Gernsback appropriately termed "a sixth sense." It was published in the February 1930 issue of Radio-Craft magazine. Having earned his doctorate with a thesis on "the distribution of electricity over the surface of moving conductors," Hertz proved through his experiments the existence of electromagnetic waves - the aforementioned sixth sense. During his short 37 years on Earth (22 February, 1857- 1 January, 1894, died of bone disease), Heinrich Hertz accomplished an impressive amount of fundamental research and discovery, including contact mechanics, electromagnetic radiation, the emagram graph, a parabolic antenna, the photoelectric effect, the Hertzian dipole antenna and oscillator. He was remembered fondly as a kind man who placed advancing the frontiers of science ahead of fighting for credit and spotlight attention...

Temperature Chambers Mimic Real-World Conditions

Temperature Chambers Mimic Real-World Conditions - RF CafeAxiom Test Equipment, an electronic test equipment rental and sales company has published a new blog post that covers how changing temperatures affects electronic performance and how practical temperature testing often relies upon having a temperature chamber capable of changing a wide range of temperatures. Electronic products are designed for use within specific temperature ranges, according to application, such as aerospace, automotive, commercial, industrial, medical, and military systems. Temperature chambers provide the means of controlling temperatures during testing; and a good chamber can adjust temperatures over a wide range and within a tight tolerance. Temperature chambers can be sorted by size, weight, and temperature. Smaller units are ideal for local use, next to a workbench, although the size of their environmental chambers will limit the size and type of DUT. Larger temperature chambers do not have the same placement flexibility, but they can handle larger and more DUTs. Temperature chambers have two key sets of dimensions...

Philco Models 39 Dual-Range Superhet Radio

Philco Models 39 and 39A, 6-Tube Dual-Range Battery Superhet, May 1936 Radio-Craft - RF CafeThis is another Radio Service Data Sheet that appeared in the May 1936 edition of Radio-Craft magazine. It was a dual-band radio covering both 550-1,720 kHz and 5.500-16.000 MHz, AM and a popular shortwave band, respectively. Power input was DC only, requiring the standard pair of 67.5 V "B" cells for the high voltage, a 1.5 V (or 2.0 V) "A" cell for the vacuum tube heater elements, and a 7.5 V "C" cell for biasing. These DC radio sets were meant to service rural locations with no AC electric service. No instance of a Philco Model 39 or Model 39A could be located, but it appears numerous variations of this tabletop radio were made at around the same time. The Philco Radio Gallery shows a few of the "39" models. I post this schematic and functional description of the Philco Models 39 and 39A, 6-Tube Dual-Range Battery Superhet manufacturers' publications for the benefit of hobbyists and archivists who might be searching for such information either in a effort to restore a radio to working condition, or to collect archival information...

Promote Your Company on RF Cafe

Sponsor RF Cafe for as Little as $40 per Month - RF CafeBanner Ads are rotated in all locations on the page! RF Cafe typically receives 8,000-15,000 visits each weekday. RF Cafe is a favorite of engineers, technicians, hobbyists, and students all over the world. With more than 17,000 pages in the Google search index, RF Cafe returns in favorable positions on many types of key searches, both for text and images. Your Banner Ads are displayed on average 280,000 times per year! New content is added on a daily basis, which keeps the major search engines interested enough to spider it multiple times each day. Items added on the homepage often can be found in a Google search within a few hours of being posted. If you need your company news to be seen, RF Cafe is the place to be...

 

 


These archive pages are provided in order to make it easier for you to find items that you remember seeing on the RF Cafe homepage. Of course probably the easiest way to find anything on the website is to use the "Search RF Cafe" box at the top of every page. Some quoted items have been shortened to save space. About RF Cafe.

Homepage Archive Pages

2026:  Jan | Feb | Mar | Apr | May | Jun | Jul | Aug | Sep | Oct | Nov | Dec

2025:  Jan | Feb | Mar | Apr | May | Jun | Jul | Aug | Sep | Oct | Nov | Dec

2024:  Jan | Feb | Mar | Apr | May | Jun | Jul | Aug | Sep | Oct | Nov | Dec

2023:  Jan | Feb | Mar | Apr | May | Jun | Jul | Aug | Sep | Oct | Nov | Dec

2022:  Jan | Feb | Mar | Apr | May | Jun | Jul | Aug | Sep | Oct | Nov | Dec

2021:  Jan | Feb | Mar | Apr | May | Jun | Jul | Aug | Sep | Oct | Nov | Dec

2020:  Jan | Feb | Mar | Apr | May | Jun | Jul | Aug | Sep | Oct | Nov | Dec

2019:  Jan | Feb | Mar | Apr | May | Jun | Jul | Aug | Sep | Oct | Nov | Dec

2018:  Jan | Feb | Mar | Apr | May | Jun | Jul | Aug | Sep | Oct | Nov | Dec

2017:  Jan | Feb | Mar | Apr | May | Jun | Jul | Aug | Sep | Oct | Nov | Dec

2016:  Jan | Feb | Mar | Apr | May | Jun | Jul | Aug | Sep | Oct | Nov | Dec

2015:  Jan | Feb | Mar | Apr | May | Jun | Jul | Aug | Sep | Oct | Nov | Dec

2014:  Jan | Feb | Mar | Apr | May | Jun | Jul | Aug | Sep | Oct | Nov | Dec

2013:  Jan | Feb | Mar | Apr | May | Jun | Jul | Aug | Sep | Oct | Nov | Dec

2012:  1 | 2 | 3 | 4 | 5 | 6 | 7 | 8 | 9 | 10 | 11 | 12 | 13 (no archives before 2012)

- Christmas-themed items

Johanson Technology Prototyping Kit - RF Cafe
Windfreak Technologies Frequency Synthesizers - RF Cafe



everythingRF RF Engineering Resources Database - RF Cafe