Module 16 - Introduction to Test Equipment
Pages i,
1-1,
1-11,
1-21,
2-1,
2-11,
2-21,
3-1,
3-11,
3-21,
3-31,
4-1,
4-11,
4-21,
5-1,
5-11,
5-21,
5-31,
6-1,
6-11,
6-21,
6-31,
6-41, Index
Accessories A dc high-voltage probe is available for use with the multimeter.
The probe extends the range of the multimeter in a safe and convenient manner. It is primarily used to measure
high-voltage, low-power, dc- current sources, such as the anode supplies in television receivers and other
cathode-ray tube circuitry.

Figure 4-7. - Functional block diagram of dc current circuits.
Caution Do not use this probe on electrical equipment that can
deliver high power under short-circuit conditions, such as from a large dc motor-generator set. Also available is an ac high-voltage probe. The 10,000-volt ac probe is similar to the high-voltage dc
probe with the following exceptions: · The ac high-voltage probe is designed primarily to extend the
range of a 5,000-ohms-per-volt VOM. · The probe is used with the VOM in the 10V AC position.
· You take readings on the 0-10V AC scale and multiply by 1,000. ELECTRONIC DIGITAL MULTIMETER
As you studied in chapter 3 (externally excited meters), placing a meter into a circuit causes energy to be taken
from the circuit. The amount of energy taken depends on the sensitivity of the meter. In some cases, this energy
loss cannot be tolerated. For example, in extremely sensitive circuits, such as oscillator grid circuits and
automatic volume control circuits, degradation of normal circuit operation will occur. This often results in
failure to obtain a usable indication of the fault. The use of electronic multimeters is practical in these
sensitive electronic circuits. The higher the input impedance of a meter, the less the loading effect and the more
accurate the measurements taken. Electronic multimeters have considerably greater input impedances than do
nonelectronic multimeters.
One example of a typical electronic multimeter in use within the Navy is the electronic Model 8000A Digital
Multimeter. Most electronic digital multimeters overcome the disadvantage of requiring a continuous external power
source by combining an external ac source with an internal rechargeable battery. Another advantage of this meter
is that it can be read directly and does not use a scale. Figure 4-8 shows the model 8000A multimeter.
4-11

Figure 4-8. - Digital voltmeter 8000A operating features. Operating Features The locations of all controls, connectors, and indicators
are shown in figure 4-8. The Input terminals, located on the left-hand side of the meter face, provide input
connections for voltage or resistance (V-?) and milliampere current (MA) measurements with respect to the common
terminal. The readout section, located across the upper half of the meter face, contains light-emitting diode
(LED) indicators. They display the measured input and polarity signs for dc measurements. The Power switch,
located on the lower right-hand side of the meter face, is a push-button switch used to energize the instrument.
The RANGE switches, located on the lower, middle, right-hand portion of the meter face, select the voltage (200
millivolts, 2, 20, 200, or 1,200 volts), current (200 microamperes, 2, 200, or 2,000 milliamperes), and resistance
(200 ohms, 2, 20, 200, or 2,000 kilohms) ranges. The Function switches, located on the lower, middle, left-hand
portion of the meter face, select the voltage, current, or resistance modes. The MA input terminal is also a fuse
holder for the current protection fuse.
Internal Battery Models Power is supplied by internal rechargeable batteries that allow
the instrument to operate for at least 8 hours. Recharging the batteries is accomplished by switching the Power
switch to ofF and connecting the instrument to an ac power line. You can use the instrument when recharging the
batteries on ac power, but the recharging time will be extended. Q-5. Power for the electronic digital
multimeter is normally supplied by what internal power source? Overload Protection
An overload condition is indicated by the simultaneous flashing of the display readouts. The dc voltage function
can withstand up to 1,200 volts dc or 1,200 volts root-mean-square (rms) on any range. Q-6. How is an
overload condition indicated by the electronic digital multimeter? The ac voltage function can sustain up
to 1,200 volts rms on the 20-, 200-, and 1,200-volt ranges and 500 volts rms on the 200-millivolt and 2-volt
ranges. The current input fuse is protected above 2 amperes rms. Protection for the resistance function is to 130
volts rms in the 200-ohm and 2-kilohm ranges, and 250 volts rms in the 20-kilohm through 20-megohm ranges.
Basic Digital Multimeter Measurement Table 4-1 lists the proper function push buttons,
range push buttons, and input terminal connections for performing specific measurements with the model 8000A.
4-12
Table 4-1. - Basic Measurement Instructions
 Block Diagram Analysis Figure 4-9 is a block diagram of an electronic digital
multimeter. Note that the block diagram divides the instrument into three major sections: the Signal CONDITIONING
section, the ANALOG-to- DIGITAL CONVERTER section, and the DIsPLAY section.

Figure 4-9. - Model 8000A block diagram.
4-13
The signal conditioning section provides a dc analog voltage, characteristic of the applied input, to the
analog-to-digital converter section. This task is accomplished by the input voltage divider, current shunts, ac
converter, active filter, and associated switching. The analog-to-digital (A/D) converter section changes
the dc output voltage from the signal conditioning section to digital information. The A/D converter uses a
voltage-to-frequency conversion technique. a dc voltage at the input of the A/D converter is changed to a
frequency by the analog integrated circuit (IC). This frequency is characteristic of the magnitude and polarity of
the dc input voltage. Counting of the output frequency from the analog IC is accomplished by the digital IC. The
resulting count is transferred in binary format to the display section. (Binary number systems are covered in
NEETS, Module 13, Introduction to Number Systems, Boolean Algebra, and Logic Circuits.) The display
section takes the digital (binary) information from the A/D converter section, decodes it, and visually displays
it. The decoded digital information is displayed on numerical LED readouts. Q-7. In an electronic
digital multimeter, the digital information is displayed by what type of numerical readouts?
Accessories Several accessories are available for use with the electronic digital multimeter. One
accessory is the test lead kit, shown in figure 4-10. The kit contains two color-coded test leads with threaded
adapters. These adapters attach to banana plugs, pin tips, test prod tips, alligator clips, and binding post lugs.

Figure 4-10. - Test lead kit. Figure 4-11 shows a high-current probe. This probe extends the ac current measurement capability from 2
to 600 amperes at frequencies up to 400 hertz.
4-14

Figure 4-11. - Ac high-current probe. Figure 4-12 shows a high-voltage probe. The probe extends the dc voltage range to 30 kilovolts.

Figure 4-12. - High-voltage probe. Figure 4-13 shows a high-frequency probe, which allows measurements over a frequency range of 10
kilohertz to 500 megahertz.
4-15

Figure 4-13. - High-frequency probe.
AC/DC Differential VOLTMETER The Differential VOLTMETER provides extremely accurate voltage measurements and is a highly reliable
piece of precision test equipment. Its general function is to compare an unknown voltage with a known internal
reference voltage and to indicate the difference in their values. The differential voltmeter in common use in the
Navy today is the model 893A (figure 4-14).
4-16

Figure 4-14. - Ac/dc differential voltmeter. Q-8. What is the general function of the differential voltmeter? The differential voltmeter
can be used as a conventional TransistorIZED ELECTRONIC VOLTMETER (TVM) and a Differential NULL VOLTMETER. It can
also be used to measure variations of a voltage near some known value (NULL DETECTOR), high resistance values
(MEGGOMETER), and for dBm measurements. METER DESIGN Characteristics The
differential voltmeter is a solid-state instrument that provides the capability of making dc voltage measurements
from +/- 10 microvolts to +/- 1,100 volts. Ac voltages from 0.001 to 1,100 volts can be measured over a frequency
range from 5 hertz to 100 kilohertz. Both of these measurements can be made without concern for loading the
circuit. The differential voltmeter has four voltage readout dials that vary the resistance of the divider
assembly as described above. The differential voltmeter uses a built-in NULL DETECTOR to measure an
unknown voltage. The meter circuitry compares the unknown voltage to a known, adjustable reference voltage
supplied by the meter. The reference voltage is provided by a high-voltage dc power supply and decade resistor
divider assembly strings that are set by voltage readout dials. In this way, the output from the high-voltage
power supply can be precisely divided into increments as small as 10 microvolts. The readout dials are used to
adjust the meter pointer to 0 and the unknown voltage is then read from the voltage dials. A primary
feature of the differential voltmeter is that it does not draw current from the unknown source for dc measurements
when the measurement is obtained. Therefore, the determination of the unknown dc potential is independent of its
source. FRONT PANEL CONTROLS
The front panel of a typical differential voltmeter is shown in figure 4-15. With a few differences, the controls
and terminals are similar to those used on other differential voltmeters. The NULL SENSE
4-17
switch selects the conventional TVM mode of operation and the various full-scale null detector
sensitivity ranges when the instrument is operated in the differential mode of operation. The RANGE switch allows
selection of the desired input voltage range, positions the readout dial decimal point, and selects the various
ranges of the NULL SENSE switch. The readout dials provide a digital readout of the measured voltage when the
instrument is in the differential mode.

Figure 4-15. - Controls, terminals, and indicators. Modes of Operation There are two primary modes of operation: the conventional
transistorized voltmeter mode and the differential null mode. These modes are described in the next paragraphs.
Conventional Transistorized Voltmeter (TVM) Mode When the instrument is used as a
conventional transistorized dc voltmeter, the circuitry is connected as shown in figure 4-16. The null detector
drives the front panel meter and provides a full-scale meter deflection for any full-scale input. Positive or
negative voltage measurements are made by reversing the meter terminals through the contacts of the Mode switch.
4-18

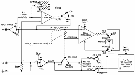
Figure 4-16. - Ac/dc differential voltmeter block diagram. FunctionAL Block Diagram Figure 4-16 is a functional block diagram of a
differential voltmeter. The circuitry is made up of a reference supply, a resistive divider, a dc input divider,
an ac converter, a null detector, and a meter. The circuitry is interconnected by various switching arrangements
when you perform the desired ac or dc conventional or differential voltage measurements. Placing the Mode
switch in figure 4-16 to the AC position connects the instrument circuitry as a conventional transistorized ac
voltmeter. a full-scale input voltage at the input terminals of the instrument results in a voltage being applied
to the input of the null detector. The null detector drives the front panel meter that indicates the value of the
measured ac voltage.
Differential Null Mode When the instrument is used as a dc differential voltmeter, the
Mode and NULL SENS switches in figure 4-16 are placed to their respective +/- dc and desired full-scale meter
sensitivity positions. In this mode of operation, the NULL SENS switch selects a suitable resistance value to
determine the full-scale sensitivity of the meter. The dc input voltage applied to the instrument is then compared
with the null detector, and any resulting difference is used to drive the meter. The meter terminals can be
reversed through the contacts of the Mode switch for +/- dc voltage measurements.
Transistor TESTERS Laboratory transistor test sets are used in experimental work to test characteristics of transistors.
For maintenance and repair, however, checking all transistor parameters is not necessary. a check of two or three
performance characteristics is usually sufficient to determine whether a transistor needs to be replaced.
4-19
Two of the most important parameters used for transistor testing are the transistor CURRENT Gain
(BETA) and the Collector LEAKAGE or REVERSE CURRENT (ICO). Two other tests that can be accomplished include the
electrode resistance and diode measurements. You may want to review NEETS, Module 7, Introduction to Solid-State
Devices and Power Supplies, for a review of transistors before continuing this section. The Semiconductor
Test Set AN/USM-206A (figure 4-17) is a rugged, field-type tester designed to test transistors and semiconductor
diodes. The set will measure the beta of a transistor, the resistance appearing at the electrodes, and the reverse
current of a transistor or semiconductor diode. It will also measure a shorted or open condition of a diode, the
forward transconductance of a field-effect transistor, and the condition of its own batteries.

Figure 4-17. - Semiconductor test set. To assure that accurate and useful information is gained from the transistor tester, you should make the
following preliminary checks of the tester before testing any transistors: 1. With the POLARITY switch
in the ofF position, the meter pointer should indicate exactly zero. (When required, rotate the meter ZERO ADJUST
KNOB on the front of the meter to fulfill this requirement.) To prevent battery drain, be sure to leave the
POLARITY switch in the ofF position when measurements are not actually being made. 2. Always check the
condition of the test set batteries. To make this check, disconnect the test set power cord, place the polarity
switch in the PNP position, and place the function switch first to BAT. 1and then to BAT. 2. In both BAT
positions, the meter pointer should move so as to indicate within the red BAT box.
4-20
| - |
Matter, Energy,
and Direct Current |
| - |
Alternating Current and Transformers |
| - |
Circuit Protection, Control, and Measurement |
| - |
Electrical Conductors, Wiring Techniques,
and Schematic Reading |
| - |
Generators and Motors |
| - |
Electronic Emission, Tubes, and Power Supplies |
| - |
Solid-State Devices and Power Supplies |
| - |
Amplifiers |
| - |
Wave-Generation and Wave-Shaping Circuits |
| - |
Wave Propagation, Transmission Lines, and
Antennas |
| - |
Microwave Principles |
| - |
Modulation Principles |
| - |
Introduction to Number Systems and Logic Circuits |
| - |
- Introduction to Microelectronics |
| - |
Principles of Synchros, Servos, and Gyros |
| - |
Introduction to Test Equipment |
| - |
Radio-Frequency Communications Principles |
| - |
Radar Principles |
| - |
The Technician's Handbook, Master Glossary |
| - |
Test Methods and Practices |
| - |
Introduction to Digital Computers |
| - |
Magnetic Recording |
| - |
Introduction to Fiber Optics |
| Note: Navy Electricity and Electronics Training
Series (NEETS) content is U.S. Navy property in the public domain. |
|