NEETS Module 15 - Principles of Synchros, Servos, and Gyros
Pages i,
1-1,
1-11,
1-21,
1-31,
1-41,
1-51,
1-61,
1-71,
2-1,
2-11,
2-21,
2-31,
3-1,
3-11,
3-21,
4-1, Index
The crossed-E transformer assembly consists of five legs (poles). Each leg is encased by a coil. The coil
around the center leg is the primary, which is excited by an alternating voltage. The remaining four coils are the
secondaries. From this view, you can see how it gets the name, crossed-E. When the reluctance dome
(armature) is moved to the left of center, more flux links the left leg with the primary coil, and the voltage
induced in the left secondary increases. The right leg has fewer flux linkages with the center coil; therefore,
the voltage induced in the right coil will be less than that in the left coil. Thus there will now be a net
voltage out of the pickoff. The phase of the output will be that of the larger voltage. If the dome were moved to
the right, the opposite condition would exist. From this brief description, you can see that the crossed-E
transformer works on the same fundamental principle as the basic type described earlier. The major difference
between the two is in shape and the number of secondaries, and in the fact that the armature has universal
movement. Control Transformers
a commonly used magnetic error detector is the synchro-control transformer, which is used as a control device in
servo systems. Recall that we covered the CTs operation in depth in chapter 1 of this module, and discussed its
application to the servo system earlier in this chapter. As an error detector, the CT compares the input
signal impressed upon its stator with the angular position of its rotor, which is the actual position of the load.
The output is an electrical (error) signal taken from the rotor, which is the difference between the ordered
position and the actual position of the load. A primary advantage of the CT over other types of error
detectors is its unlimited rotation angle; that is, both the input and the output to the synchro control
transformer may rotate through unlimited angles. a disadvantage is that the output supplied to the servo amplifier
is always an ac error signal, and must be demodulated if it is to be used in a dc servo system. Q-19.
In the output of an ac error detector, what indicates the (a) direction and (b) amount of control necessary for
correspondence?
Q-20. What two basic types of magnetic devices are used as error detectors? RATE
GENERATOR (TACHOMETER) As we mentioned earlier, the tachometer in the velocity servo system is
the heart of the feedback loop. It is used to sense the speed (velocity) of the load. The tachometer is sometimes
referred to as a RATE GENERATOR. Whatever the name, it is a small ac or dc generator that develops an output
voltage (proportional to its rpm) whose phase or polarity depends on the rotor's direction of rotation. The dc
rate generator usually has permanent magnetic field excitation. The ac rate generator field is excited by a
constant ac supply. In either case, the rotor of the tachometer is mechanically connected, directly or indirectly,
to the load.
The AC Rate Generator One type of ac rate generator used widely in the past is the
drag-cup type. The tachometer generator shown in figure 2-16 has two stator windings 90º apart, and an
aluminum or copper cup rotor. The rotor rotates around a stationary, soft-iron, magnetic core. One stator winding
is energized by a reference ac source. The other stator winding is the generator output, or secondary winding the
voltage applied to the primary winding produces a magnetic field at right angles to the secondary winding when the
rotor is stationary, as shown in view A. When the rotor is turned by mechanical linkage from the load, it distorts
the magnetic field so that it is no longer 90 electrical degrees from the secondary
2-21
winding. Flux lines cut the secondary winding, and a voltage is induced in the output winding as shown
in views B and C. The amount of magnetic field that will be distorted is determined by the speed of the rotor.
Therefore, the magnitude of the voltage induced in the secondary winding is proportional to the rotor's velocity
(speed).

Figure 2-16. - Ac drag-cup rate generator.
The direction of the magnetic field's distortion is determined by the direction of the rotor's motion. If the
rotor is turned in one direction, the lines of flux will cut the secondary winding in one direction. If the motion
of the rotor is reversed, the lines of flux will cut the secondary winding in the opposite direction. Therefore,
the phase of the voltage induced in the secondary winding, measured with respect to the phase of the supply
voltage, is determined by the direction of the rotor's motion. The phase relationship is shown in views B and C at
the output winding.
The frequency of the tachometer generator output voltage is the same as the frequency of the reference
voltage. The output voltage is generated by the primary alternating flux field cutting the secondary winding;
therefore, the output voltage must have the same frequency as the supply voltage. Other types of ac
tachometer generators have a squirrel-cage rotor. Otherwise their construction and principles of operation are
identical to the drag-cup type.
2-22
The DC Rate Generator The dc rate generator uses the same principles of
magnetic coupling as the ac rate generator. The dc rate generator, however, has a steady (nonfluctuating) primary
magnetic field. This magnetic field is usually supplied by permanent magnets. The amount of voltage induced in the
rotor winding is proportional to the number of magnetic flux lines cut. The polarity of the output voltage is
determined by the direction in which the rotor cuts the lines of magnetic flux. The physical makeup and
theory of operation of the dc rate generator (tach) is very similar to the dc generator (NEETS, Module 5,
Introduction to Generators and Motors). The only major differences are size and the prime mover. The tach is much
smaller and is linked mechanically to the servo motor or load instead of to a prime mover. Tachometer
generators are used in servo systems to supply velocity or damping signals and are sometimes mounted on or in the
same housing as the servo motor.
Q-21. What is the basic difference between the primaries of ac and dc rate generators?
ModulatorS IN The SERVO System Because of problems associated with dc amplifiers,
such as drift (where the output varies with no variation of the input signal), the ac amplifier is more widely used in servo applications. This creates a need for a device to convert a dc error signal into an ac input for the
servo amplifier. Such a device is referred to as a Modulator. Modulator and modulating techniques vary
with different types of electronic equipment. The modulator in the servo system performs a completely different
function than its counterparts in radar or communications systems. The servo modulator converts a dc
error signal into an ac error signal. The modulator uses two inputs to produce the ac error signal. One input is
the dc error signal (for example from an input potentiometer); the other input is an ac reference voltage from
some other source, such as the swp's ac supply system. The ac output error signal must contain the same control
information that is contained in the original dc error signal. This is done in the following manner: 1.
The phase between the ac output and the ac reference signal is determined by the polarity of the dc input signal.
The phase of the ac output indicates the direction of error (direction of the load movement). 2. The
amplitude of the ac output is proportional to the amplitude of the dc input signal and indicates the amount of
error signal (speed or angular displacement of the load). These relationships of phase and amplitude must
be maintained to ensure that the load will move the desired amount, or the proper speed, and in the right
direction.
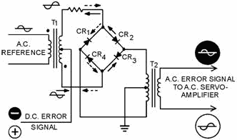
a typical modulator that you will see in a servo system is the Crystal DIODE Modulator. The following paragraphs
provide a brief explanation of how this modulator works. Crystal Diode Modulators
The crystal diode modulator (fig. 2-17) consists of a diode bridge and a transformer network. When the ac
reference voltage is applied to transformer T1, diodes CR2 and CR3 conduct during
the negative half-cycle. Conversely, diodes CR1 and CR4 conduct on the positive half-cycle.
The diodes will conduct
2-23
under these conditions because of the 180º phase reversal across T1. Current flow during the
positive and negative half-cycles is represented by dotted arrows and solid arrows, respectively. Suppose a
positive, dc error signal is applied during the negative-going ac input half-cycle at the primary of T1.
Current will flow from ground, through the upper half of the primary winding of transformer T2, through
diode CR2, and through the upper half of the secondary winding of transformer T1 to the dc
source. This produces a positive-going voltage (error signal) across the secondary of T2 (the first
half-cycle of the output signal).

Figure 2-17. - Crystal diode modulator.
On the positive-going ac input reference voltage half-cycle, current will flow from ground, through the lower
half of the primary of transformer T2, through diode CR4, and through transformer T1
to the dc error signal source. This produces a negative-going voltage (error signal) across the secondary of T2
(completing the cycle of the ac input reference). Notice that the error signal is 180º out of phase with the
reference signal. If a negative dc error signal is applied to the modulator, under the same conditions of
ac reference signal, current flow through the circuit will be reversed. Keep in mind that this occurs, for
example, when the load approaches the desired position from an opposite direction. This circuit will work with
either a positive or a negative dc input signal, but only one condition will exist at any given time.
With a negative dc error applied, current will flow from the dc error signal source through diodes CR3
and CR1 (on different half-cycles of the ac reference) to ground. This causes an ac voltage to be
produced across the secondary of T2 in the same manner as previously described with the positive dc
error signal input. The only difference is that current will flow through the upper and lower halves of T2
in a different direction (toward ground) and cause the output to be in phase with the ac reference signal.
In summary, the modulator produced an ac output, either in phase or 180º out of phase with the ac reference
signal, depending upon the polarity of the dc input signal. The amplitude of the output will be proportional to
the dc input signal amplitude and at the frequency of the ac reference voltage. Q-22. What is
the purpose of a modulator in a servo system?
2-24
DEModulatorS IN The SERVO System As you know, servo systems use both ac and dc
servo motors depending upon the requirements of the system. Systems that are required to move light loads at
constant speed use ac motors. Systems that are required to move heavy loads with a wide speed range use dc motors.
When the requirements of the system call for a dc motor or other dc devices, the ac error signal within the servo
system must be converted to a dc error signal before being fed to the dc servo amplifier. The conversion is made
by the circuit known as a DEModulator. As with the modulator, the demodulator maintains the same
relationships between its input and output signals. Just like the modulator, the demodulator's output amplitude is
proportional to its input signal and its output polarity is determined by the phase of the input signal. These
relationships, as in the modulator you just studied, are necessary so the "new" error signal will control the
servo motor in the desired manner.
Diode Demodulator One example of a servo demodulator is the DIODE DEModulator,
sometimes called a phase detector, shown in figure 2-18. This circuit is used in servo systems because it not only
converts ac to dc, but it is also able to distinguish the phase of the ac signal by comparing it to a reference
voltage. Do not confuse this circuit with other phase detector circuits, such as those used in radar or
communications systems. This demodulator (phase detector) distinguishes signals that are either in phase or 180º
out of phase. For this reason this circuit is useful in servo systems where the ac output from the error detector
(CT) is either in phase with the reference signal or 180º out of phase. Whatever type of error detector is used in
the servo system, the reference voltage to the error detector and to the demodulator must be IN Phase with each
other for the demodulator to do its job.

Figure 2-18. - Diode demodulator.
As shown in figure 2-18, the anodes of the two diodes are supplied with the same reference voltage. With no ac
error input signal applied to T2 (quiescent state), both diodes will conduct equally on the positive
half-cycle of the reference voltage. The voltage drops across R11 and R2 are equal. This
results in the two output terminals being at the same potential; therefore, the output voltage is zero for the
positive half-cycle. During the negative half-cycle, a negative voltage is felt on the anodes of both diodes, both
2-25
diodes are cut off, and zero potential is felt across the output terminals. The circuit will remain in
this condition until an ac error signal is applied. As we make this circuit work, you will notice that CR1
will conduct when the input signal is in phase with the reference voltage and then only on the positive half-
cycle. CR2 will remain in cutoff unless the phase relationship between the ac error signal and the
reference voltage changes by 180º. At this time CR1 will cut off. This change could be brought about by
the error detector in the servo system sensing a change in the direction of the load. Effectively, we have a
one-diode circuit for one direction of rotation. Assume that an ac error signal is applied to T2,
making the anode of CR1 positive and the anode of CR2 negative. At the same time, the reference voltage
on the anodes of CR1 and CR2 is on its positive half-cycle. Under these conditions, CR1
will conduct and CR2 will be cut off. a positive voltage will be developed across Ri and felt on the
output terminals. During the negative half-cycle, a negative voltage will be felt on the anodes of CR1,
and CR2 and will cut them off. The output of the circuit for one complete cycle of the reference
signal will be a filtered, pulsating, dc voltage. As long as the input and reference signals are in phase, the
circuit acts as a half-wave rectifier and a filter network. As we mentioned earlier, this circuit will
also respond to a 180º phase reversal between the input and reference signals. For instance, when the error signal
applied to T2 is 180º out of phase with the reference signal, CR2 conducts and CR1
cuts off, causing the output voltage to change polarity. You may encounter variations of the diode phase detector;
however, they all depend on the same basic principle of operation. To quickly summarize, the demodulator
converted the ac input signal to a dc error signal. The polarity of the dc error signal was determined by the
phase relationship between the ac error input signal and the reference signal. The amplitude of the dc error
signal was directly proportional to the magnitude of the ac input signal. Q-23. What is the
purpose of a demodulator in a servo system?
SERVO AmplifierS The servo amplifiers previously discussed were used in servo systems to
amplify either the ac or dc error signal to a sufficient amplitude to drive the servo motor. These amplifiers are
the same amplifiers in principle as covered in NEETS Module 8, Introduction to Amplifiers. The basic amplifier
chosen for use in the servo system must have the following characteristics: 1. Flat gain versus
frequency response over the broad band of frequencies of interest. 2. Minimum phase shift with a
change in input signal (zero phase shift is desired, but a small amount of phase-shift is acceptable, if
constant).
3. a low output impedance. 4. a low noise level. Up to this point in our
discussion of servos, the amplifiers have been directly connected to the motor that drove the load. Servo
amplifiers are also used within the system itself to amplify the error signal. For example, the signal from the
demodulator or filter network may require additional amplification to maintain signal strength. In cases where the
amplifier is used to feed large drive motors, to move large loads, the basic electronic amplifier that was
presented earlier in this training series is not adequate to do the job. This type of work is done by large power
amplifying devices such as the amplidyne generator (NEETS,
Module 5, Introduction to Generators and Motors) and the Magnetic Amplifier, which we will discuss later in
this chapter.
2-26
AC SERVO MOTORS Large ac motors are too inefficient for servo use. To move
large loads, the ac motor draws excessive amounts of power, and is difficult to cool. Hence, ac servo motors are used primarily to move light loads. Most of the ac servo motors are of the two-phase or split-phase induction
type. Fundamentally, these motors are constant-speed devices, although their speeds can be varied within limits by
varying the amplitude of the voltage to one of the motors stator windings. When the load becomes heavy, the
workhorse dc servo motor is used. DC SERVO MOTORS The control characteristics of
dc servo motors are superior to those of ac servo motors. The dc servo motor can control heavy loads at variable
speeds. Most dc servo motors are either the permanent magnet type, which are used for light loads, or the shunt
field type, which are used for heavy loads. The direction and speed of the dc motor's rotation is determined by
the armature current. An increase in armature current will increase the motor's speed. a reversal of the motor's
armature current will change the motor's direction of rotation More thorough explanations of ac and dc motors are
given in NEETS Module 5, Introduction to Generators and Motors. SYNCHRONIZING Circuits
As we explained in chapter 1, the use of a multi-speed synchro transmission system increases the accuracy of
data transmission. The accuracy of the servo system depends in part upon the accuracy of the input fed from the
synchro system. For example, a dual-speed synchro system operating in conjunction with a servo system uses two CTs
(one coarse and one fine) to define a quantity accurately. This is done by feeding the output of the COARSE CT to
the servo amplifier when the system is far out of correspondence and then shifting to the output of the FINE CT
when the system is within 2 or 3 degrees of synchronization. a circuit that will perform this job is known as a
SYNCHRONIZING Network. A synchronizing network (also called a crossover or switching network) senses how
far the servo load is from the ordered position and then switches either the coarse signal or the fine signal into
control. The signal selected by the circuit is the input to the amplifier. The selection is based on the size of
the error signals the circuit receives. The coarse signal is the predominant factor in the selection, since it is
a measure of the servo's output position throughout its limit of motion. The coarse signal drives the system into
approximate synchronization, and then the fine signal is shifted into control.
Semiconductor-Diode Synchronizing Network The SEMICONDUCTOR-DIODE SYNCHRONIZING
Network is fairly common and typical of the type used in servo systems. Let's take a look at a circuit that uses
this technique. Figure 2-19 is an illustration of the circuit. In the following explanation, we will assume that
the system is far out of correspondence (more than 3º). At this time, the coarse signal is large in amplitude.
With this condition, CR3 and CR4, or CR5 and CR6, will be
forward-biased, depending upon the polarity of the input signal. This will cause current to flow through R1.
The voltage developed across R1 is felt on one leg of the summing network. a large amplitude fine signal CANNOT be
present in the summing network, because CR1 and CR2 are designed to limit the fine amplitude
to a small value. With this condition present at the summing network, the coarse signal maintains control and
drives the load toward correspondence.
2-27

Figure 2-19. - Semiconductor diode synchronizing network.
When the load is within 3º of correspondence, the coarse signal is no longer large enough to forward bias the
coarse diode network. The effect of this is to cause a large impedance across the diode network, which then drops
most of the coarse signal. Practically no coarse signal voltage is felt across R1 and one leg of the
summing network. On the other hand, the fine signal is also small at this time, since the load is close to
correspondence. Small fine signals are unaffected by CR1 and CR2. Therefore, the small fine
signal is impressed across the summing network. With the fine signal being the only signal felt at the summing
network, it takes control and drives the load to the exact point of correspondence. There are various types of
synchronizing circuits used in servo systems. Some applications call for electron tubes, relays, and different
types of semiconductor diodes. The theory of the specific type you will encounter in servo equipment will be
explained in detail in the equipment's technical manual. Q-24. What is the purpose of a
synchronizing network in a servo system?
Magnetic AmplifierS As we stated earlier in this chapter, various types of servo
amplifiers are used to drive servo motors. When the amplifier is required to produce a large amount of power, the
conventional electronic amplifier becomes less efficient than some other types. The following is a brief
discussion of a typical magnetic amplifier used in a servo system where large amounts of power are required to
move a heavy load. If you need to refresh your memory on the theory of the magnetic amplifier, refer to Module 8
of this training series, Introduction to Amplifiers. Magnetic Amplifiers in a Servo
Figure 2-20 illustrates a magnetic amplifier being used as the output stage of a servo amplifier.
2-28

Figure 2-20. - Magnetic amplifier used to drive a servo motor.
The output of the servo amplifier is connected to one of the motor windings (controlled winding W1).
The other winding (uncontrolled winding W2) is connected across the ac source, in series with a
capacitor. The capacitor provides the required 90º phase shift necessary to cause motor rotation. The phase
relationship of the current through the two windings determines the direction of rotation of the servo motor.
The magnetic amplifier consists of a transformer (T1), and two saturable reactors (L1
and L2), each having three windings. The key point to the operation of this circuit lies in the fact
that the error signal windings are connected in series-opposing while the bias windings are series-aiding.
With the circuit in the quiescent state (no input), the dc bias voltage causes the dc bias current to equally and
partially saturate both reactors (L1 and L2). The reactances of L1 and L2
now being equal result in canceling currents through the W1 windings of the servo motor. With only one input to
the motor, it remains at rest. Now, let's apply an error signal to the error signal windings. L2
saturates and L1 is driven further out of partial saturation, because the error windings are in series-opposition.
This results in the error signal aiding the bias current in reactor L2 and tending to cancel the bias
current in reactor L1. The reactance of L2 is reduced, causing an increased current through
the L2 circuitry. In the other circuit (L1), the reverse is true; its current decreases.
This imbalance in the L1
and L2 circuitry results in current flow through W1, say from left to right, and
causes the motor to turn Reversing the polarity of the error signal causes the direction of motor
rotation to change. This is done by saturating reactor L1 instead of reactor L2 and causing
current to reverse directions through W1. In the previous discussion, an ac motor was driven
by the output of the magnetic amplifier. If a dc motor is required in the servo to move a heavy load, the ac
output from the magnetic amplifier must be rectified. Note: All of the components that have been
described as units within a servo system are, in general, the same components used in many other electronic
and electrical applications. The theory of
2-29
these components has been discussed here and in other modules of the Navy Electricity and Electronics
Training Series. If you have the desire or a need for an in-depth study of these components, the following are
excellent references:
· Electronics Installation and Maintenance Books, NAVSEA 0967-LP-000-0130, for synchro and servo
subjects. · Electronics Installation and Maintenance Books, NAVSEA 0967-LP-000-0120, for the basic
components of the servo system. These references should be available in the technical library of your
ship or station. Q-25. What the three basic components make up the typical magnetic amplifier?
MULTI-Loop SERVO Systems
Now that we have gone through the various servo loops and their components, let's continue our discussion
with a realistic application of a servo system. Very seldom will we find applications where one type of
servo loop is used by itself. Usually several loops are combined through the use of various types of relays and
switches. The many components of a complex system are caused to work together by switching them in and out as
necessary.
Figure 2-21 illustrates a practical application of a multi-loop servo system. You should be able to recognize by
now the different loops and components that make up this system. Nothing is really new in the system; we discussed
all the loops and components earlier in this chapter.

Figure 2-21. - Multi-loop servo system.
As shown by the relay conditions, the system is configured, in its normal state, as a closed-loop position
servo. This is indicated by the heavy dark lines in the figure. An alternate configuration positions the load in
this system by using the potentiometer. This is done by energizing relay K2, and switching the
2-30
| - |
Matter, Energy,
and Direct Current |
| - |
Alternating Current and Transformers |
| - |
Circuit Protection, Control, and Measurement |
| - |
Electrical Conductors, Wiring Techniques,
and Schematic Reading |
| - |
Generators and Motors |
| - |
Electronic Emission, Tubes, and Power Supplies |
| - |
Solid-State Devices and Power Supplies |
| - |
Amplifiers |
| - |
Wave-Generation and Wave-Shaping Circuits |
| - |
Wave Propagation, Transmission Lines, and
Antennas |
| - |
Microwave Principles |
| - |
Modulation Principles |
| - |
Introduction to Number Systems and Logic Circuits |
| - |
- Introduction to Microelectronics |
| - |
Principles of Synchros, Servos, and Gyros |
| - |
Introduction to Test Equipment |
| - |
Radio-Frequency Communications Principles |
| - |
Radar Principles |
| - |
The Technician's Handbook, Master Glossary |
| - |
Test Methods and Practices |
| - |
Introduction to Digital Computers |
| - |
Magnetic Recording |
| - |
Introduction to Fiber Optics |
| Note: Navy Electricity and Electronics Training
Series (NEETS) content is U.S. Navy property in the public domain. |
|