Module 12 - Modulation Principles
Pages i,
1-1,
1-11,
1-21,
1-31,
1-41,
1-51,
1-61,
1-71,
2-1,
2-11,
2-21,
2-31,
2-41,
2-51,
2-61,
3-1,
3-11,
3-21,
3-31, AI-1, Index, Assignment 1, 2

In communications PULSE-MODULATION Systems, the modulating wave must be SAMPLED at 2.5
times the highest modulating frequency to ensure accuracy. PULSE-Amplitude MODULATION (PAM)
is modulation in which the amplitude of each pulse is controlled by the instantaneous amplitude of the modulation
signal at the time of each pulse.

PULSE-DURATION MODULATION (PDM) or PULSE-WIDTH MODULATION (PWM) are
both designations for a type of modulation. The width of each pulse in a train is made proportional to the
instantaneous value of the modulating signal at the instant of the pulse. PULSE-POSITION MODULATION
(PPM) has the advantage of requiring constant transmitter power. The amplitude and width of the pulses
are kept constant. At the same time, the position of each pulse, in relation to the position of a recurrent
reference pulse, is varied by each instantaneous sampled value of the modulating wave. 2-61

PULSE-Frequency MODULATION (PFM) is a method of pulse modulation in which the
modulating wave is used to frequency modulate a pulse-generating circuit. PULSE-Code MODULATION
(PCM)
refers to a system in which the standard value of a quantized wave is indicated by a series of coded pulses that
give the modulating wave's value at the instant of the sample.

2-62
Answers to Questions Q1. Through Q29.
A-1. Frequency and phase. A-2. Frequency-shift keying. A-3. Resistance to noise interference.
A-4. Instantaneous frequency. A-5. As the ratio of the frequency deviation to the maximum
frequency deviation allowable. A-6. The number of significant sidebands and the modulating frequency. A-7. By changing the reactance of an oscillator circuit in consonance with the modulating voltage. A-8.
Collector-to-emitter capacitance. A-9. An LCR filter. A-10. Capacitance. A-11. Phase. A-12. a phase-shift network such as a variable resistor and capacitor in series. A-13. CW and
frequency-shift keying. A-14. Pulse modulation. A-15. Pulse-repetition time. A-16. Rest
time. A-17. Peak power during a pulse averaged over pulse time plus rest time. A-18. Either a
fixed spark gap that uses a trigger pulse to ionize the air between the contacts, or a rotary gap that is similar
to a mechanical switch.
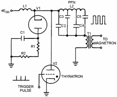
A-19. Power source, a circuit for storing energy, a circuit for discharging the storage circuit, and a
pulse transformer. A-20. Some characteristic of the pulses has to be varied. A-21. 2.5 times the
highest modulating frequency. A-22. Both are susceptible to noise and interference. A-23. The time
duration of the pulses or the time of occurrence of the pulses. A-24. Either, or both at the same time. A-25. It requires synchronization between the transmitter and receiver. A-26. a method of pulse modulation
in which a modulating wave is used to frequency modulate a pulse-generating circuit. 2-63
A-27. Quantization. A-28. 50. A-29. Low susceptibility to noise. 2-64
| - |
Matter, Energy,
and Direct Current |
| - |
Alternating Current and Transformers |
| - |
Circuit Protection, Control, and Measurement |
| - |
Electrical Conductors, Wiring Techniques,
and Schematic Reading |
| - |
Generators and Motors |
| - |
Electronic Emission, Tubes, and Power Supplies |
| - |
Solid-State Devices and Power Supplies |
| - |
Amplifiers |
| - |
Wave-Generation and Wave-Shaping Circuits |
| - |
Wave Propagation, Transmission Lines, and
Antennas |
| - |
Microwave Principles |
| - |
Modulation Principles |
| - |
Introduction to Number Systems and Logic Circuits |
| - |
- Introduction to Microelectronics |
| - |
Principles of Synchros, Servos, and Gyros |
| - |
Introduction to Test Equipment |
| - |
Radio-Frequency Communications Principles |
| - |
Radar Principles |
| - |
The Technician's Handbook, Master Glossary |
| - |
Test Methods and Practices |
| - |
Introduction to Digital Computers |
| - |
Magnetic Recording |
| - |
Introduction to Fiber Optics |
| Note: Navy Electricity and Electronics Training
Series (NEETS) content is U.S. Navy property in the public domain. |
|