Search RFC: |                                  
Please support my efforts by ADVERTISING!
Serving a Pleasant Blend of Yesterday,
Today, and Tomorrow™

Vintage Magazines

Electronics World
Popular Electronics
Radio & TV News
QST | Pop Science
Popular Mechanics
Radio-Craft
Radio-Electronics
Short Wave Craft
Electronics | OFA
Saturday Eve Post

Formulas | Data

Electronics | RF
Mathematics
Mechanics
Physics


Calvin & Phineas

kmblatt83@aol.com

Archive | Sitemap

Resources

Articles | Radar
Cogitations
Magazines | AI
RF Museum
Software | Videos
Radio Service
Tech Notes

Entertainment

Crosswords
Humor | Podcasts
Quotes | Quizzes
Tech Comics

Parts | Services

1000s of Listings


About RF Cafe

Software: RF Cascade Workbook | RF Symbols for Office | RF Symbols & Stencils for Visio | Espresso Workbook
Please Support My Advertisers!
Transcat | Axiom Test Equipment - RF Cafe
Aegis Power | Centric RF | RFCT
Empower RF | Reactel | SF Circuits

Alliance Test | Isotec
LadyBug Technologies-LBSF09A Power Sensor - RF Cafe - RF Cafe

Johanson Prototyping Kit - RF Cafe

Crane Aerospace & Electronics (RF & Microwave) - RF Cafe
PCB Directory (Manufacturers) - RF Cafe

Innovative Power Products (IPP) Directional Couplers - RF Cafe

LadyBug Technologies LB466A Power Monitor - RF Cafe

Please Support RF Cafe by purchasing my ridiculously low-priced products, all of which I created.

RF Cascade Workbook for Excel

RF & Electronics Symbols for Visio

RF & Electronics Symbols for Office

RF & Electronics Stencils for Visio

RF Workbench

T-Shirts, Mugs, Cups, Ball Caps, Mouse Pads

These Are Available for Free

Espresso Engineering Workbook™

Smith Chart™ for Excel

Temwell RF Microwave Components - RF Cafe

Printed Circuits for Everyone
April 1964 Radio-Electronics

minimum height spacer

April 1964 Radio-Electronics

April 1964 Radio-Electronics Cover - RF Cafe[Table of Contents]

Wax nostalgic about and learn from the history of early electronics. See articles from Radio-Electronics, published 1930-1988. All copyrights hereby acknowledged.

This 1964 Radio-Electronics magazine article provided a 12-step guide for creating printed circuits at home, which involves gathering necessary materials, designing the circuit layout, applying resist materials, etching the board, and attaching components. The process could be laborious and often did not produce satisfactory results (ask me how I know). However, modern methods have significantly improved and streamlined this process, making it more efficient and accessible. Today, low-cost prototypes can be easily obtained from various online sources, allowing hobbyists and professionals alike to create high-quality printed circuit boards without the need for extensive manual labor or specialized equipment. These advancements have revolutionized the way we approach circuit design and production, making it easier than ever to bring electronic projects to life.

Printed Circuits for Everyone

Printed Circuits for Everyone, April 1964 Radio-Electronics - RF CafeBy Carl Henry

Twelve steps to easy miniaturization-right on your own workbench

Printed Circuit Boards (PCBs) Step 1 - RF Cafe1) These are materials you'll need for etching printed circuits. From left, copper-plated phenolic boards, available in sizes from 9 x 12 inches down. Resist material is available as paint, tape or ball-point pen. Etchant (large bottle) can be purchased in 6- to 32-ounce bottles. It will keep indefinitely, and 16 ounces will etch 100 square inches of copper-plated board before being exhausted. Eyelets are available to fit the boards. At right, prepared board with several components beside it.

Printed Circuit Boards (PCBs) Step 2 - RF Cafe2) After you decide on circuit you want to construct, the first step is to layout etching pattern. It may be necessary to draw several designs to obtain the most efficient layout. You may have to use a board with plating on both sides, since, unlike regular wiring, etched wiring cannot cross. Make a circle 1/8 or 3/16 inch in diameter at each point where a wire will be attached or a component mounted.

Printed Circuit Boards (PCBs) Step 3 - RF Cafe3) Typical ways of mounting components to printed circuit boards. In (a), resistor is mounted perpendicular to board - takes little surface space; (b) shows same resistor parallel to board, which reduces height. Conventional axial-lead capacitor mounts as in (c), special printed-circuit type as in (d). Small transformer tabs can be soldered directly to unetched areas of board (e); leads run through holes. Typical small-signal transistor goes in as shown in (f), tube socket (special printed-circuit type) as in (g). Mount "top-hat" diode as (h).

Printed Circuit Boards (PCBs) Step 4 - RF Cafe4) Once you settle on the final layout, trace it onto the copper-clad board with carbon paper. Tape down the board, carbon and design to prevent shifting. If the board has a copper plate on each side, two designs will have to be drawn, and you will have to be careful to see that they do not conflict.

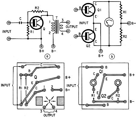
Printed Circuit Boards (PCBs) Step 5 - RF Cafe5) Here are typical printed-circuit layouts for simple devices. In (a), a one-stage audio amplifier with transformer output. Note rectangular areas of copper foil left for soldering transformer mounting tabs, as shown in Fig. 3-e. In (b), a differential dc meter amplifier and its layout. Large circles surround holes that fit right onto meter terminals, providing mechanical mounting as well as electrical connection.

Printed Circuit Boards (PCBs) Step 6 - RF Cafe6) Next, resist is applied. Etchant will not react with resist, and so copper underneath is not removed. Paint resist is easiest to apply for circles (to mount eyelets) and large areas. Tape resist is neater and easier to apply for lines. Special tape of proper width can be purchased, or plastic electrical tape can be cut to desired size.

Printed Circuit Boards (PCBs) Step 7 - RF Cafe7) Etching the board comes next. Heat the etchant gently, in a Pyrex glass or beaker, to speed the process. A 10-square-inch board can be etched in about 15 minutes with a fresh solution. Excessive heat will cause etching solution to give off white, acid-smelling fumes.

Etchant is composed of nitric acid and ferric chloride in water. In small quantities, purchasing ready-made etchant is cheaper than mixing your own. Also nitric acid in concentrated form is very active and very dangerous to handle. Never attempt to etch with concentrated nitric acid. A violent reaction will occur when the copper board is added to the concentrated solution.

Printed Circuit Boards (PCBs) Step 8 - RF Cafe8) Etchant removes all copper except that protected by resist material. After etching, resist material should be removed. Tape resist can be pulled off, paint resist can be removed with turpentine. In both cases wash the board thoroughly with an abrasive kitchen cleanser and rub dry.

Printed Circuit Boards (PCBs) Step 9 - RF Cafe9) A circle has been previously made (Step 2) at each point where a wire or component is to be attached. Now you drill a hole in center of each circle, using a No. 52 drill. Be careful not to bend the board from this point on, since even a slight bend may break copper foil.

Printed Circuit Boards (PCBs) Step 10 - RF Cafe10) Insert an eyelet (rivet) in each hole. Turn board over and spread eyelets with center-punch. Then use pin-punch or small hammer and carefully complete spreading. Tap board gently, and be very careful not to bend it.

Printed Circuit Boards (PCBs) Step 11 - RF Cafe11) Attach all components by running their leads through eyelets and soldering. Allow solder to cover eyelet and contact copper plating. Heat sinks should be used when soldering transistors or diodes. You can make an efficient heat sink by sweating two pieces of copper into the jaws of an alligator clip. Attach clip between components and solder joint, with copper in contact with wire. The copper will absorb the heat.

Printed Circuit Boards (PCBs) Step 12 - RF Cafe12) For a very permanent job, put the completed board in plastic box, or make a mold around it and cover it with epoxy resin. Circuit will then be resistant to moisture, shock, breakage, acids and most anything else except component failures from overloads or misuse. Use epoxy sparingly. Once it is used on a board, nothing further can be done to the board if repairs are necessary.

Complete kits for etching circuits are available from Lafayette Radio Electronics Corp. and from Allied Radio Corp. Prices range from $3.75 to $27. Parts of these kits are available separately.

Windfreak Technologies SynthHD PRO - RF Cafe